快速退料

快速退料是完全二开的应用,基于的单据是 WMS 的《生产退料入库》和《其他入库》两种单据。通过扫码的方式快速创建对应批次的生产退料入库单或其他入库单。
只负责创建退料单,具体退料单的完成仍然需要到对应单据的 Web 端或通过《核验退料》应用快速完成所有的退料单。
流程

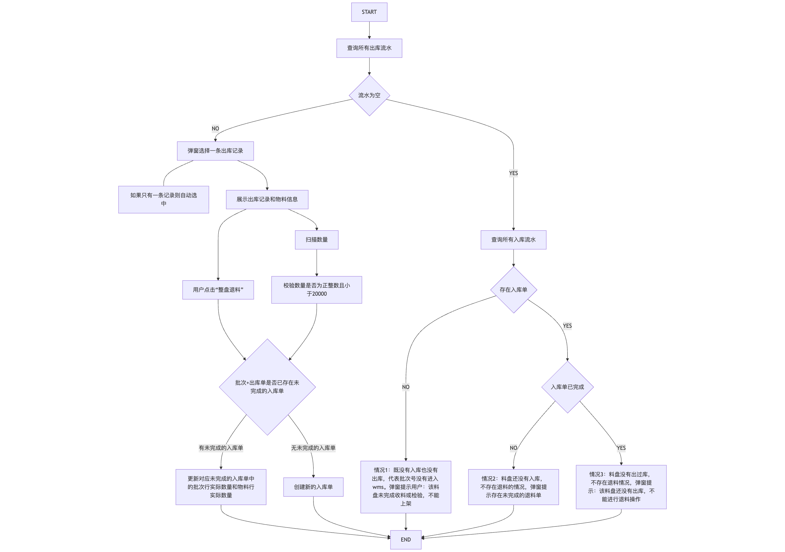
graph TB
START --> 查询所有出库流水 --> emptyFlow{流水为空}
emptyFlow -->|YES| 查询所有入库流水
emptyFlow -->|NO| 弹窗选择一条出库记录
弹窗选择一条出库记录 --- 如果只有一条记录则自动选中
弹窗选择一条出库记录 --> 展示出库记录和物料信息
展示出库记录和物料信息 --> 扫描数量
扫描数量 --> 校验数量是否为正整数且小于20000
展示出库记录和物料信息 --> b[用户点击整盘退料]
b --> c{批次+出库单是否已存在未完成的入库单}
校验数量是否为正整数且小于20000 --> c
c -->|有未完成的入库单| 更新对应未完成的入库单中的批次行实际数量和物料行实际数量
c -->|无未完成的入库单| 创建新的入库单
更新对应未完成的入库单中的批次行实际数量和物料行实际数量 --> END
创建新的入库单 --> END
查询所有入库流水 --> d{存在入库单}
d -->|YES| e{入库单已完成}
d -->|NO| f[情况1:既没有入库也没有出库,代表批次号没有进入wms.]
f --> 弹窗提示用户:该料盘未完成收料或检验,不能上架
弹窗提示用户:该料盘未完成收料或检验,不能上架 --> END
e -->|NO| g[情况2:料盘还没有入库,不存在退料的情况,弹窗提示存在未完成的退料单]
e -->|YES| h[情况3:料盘没有出过库,不存在退料情况,弹窗提示:该料盘还没有出库,不能进行退料操作]
g --> END
h --> END功能
扫码配置

扫码配置中,存在“自动选择最后一次出库”选项,当关闭该选项时,扫描到的批次号如果存在多个出库单,那么会弹出列表让用户选择是退到哪一个出库单上。所选择的单据最终会体现在入库单的关联单号上。
由于平台单据的关联限制,生产领料出库和生产补料出库单只能创建生产退料入库单,其他出库单只能创建其他入库单。所有在最终创建单据时,会弹窗提示用户退料成功,退料方式为“生产退料入库”或“其他入库”
整盘退料
整盘退料是指直接以出库单上的出库数量作为退料数量进行退料,这个场景适用于一整盘未拆封的料直接退回的情况。
余数退料
余数退料是指根据料盘上的剩余数量进行退料,余数退料时必须填写退料数量。
作者:Nicemorning 创建时间:2025-12-10 17:28
最后编辑:Nicemorning 更新时间:2025-12-11 15:33
最后编辑:Nicemorning 更新时间:2025-12-11 15:33